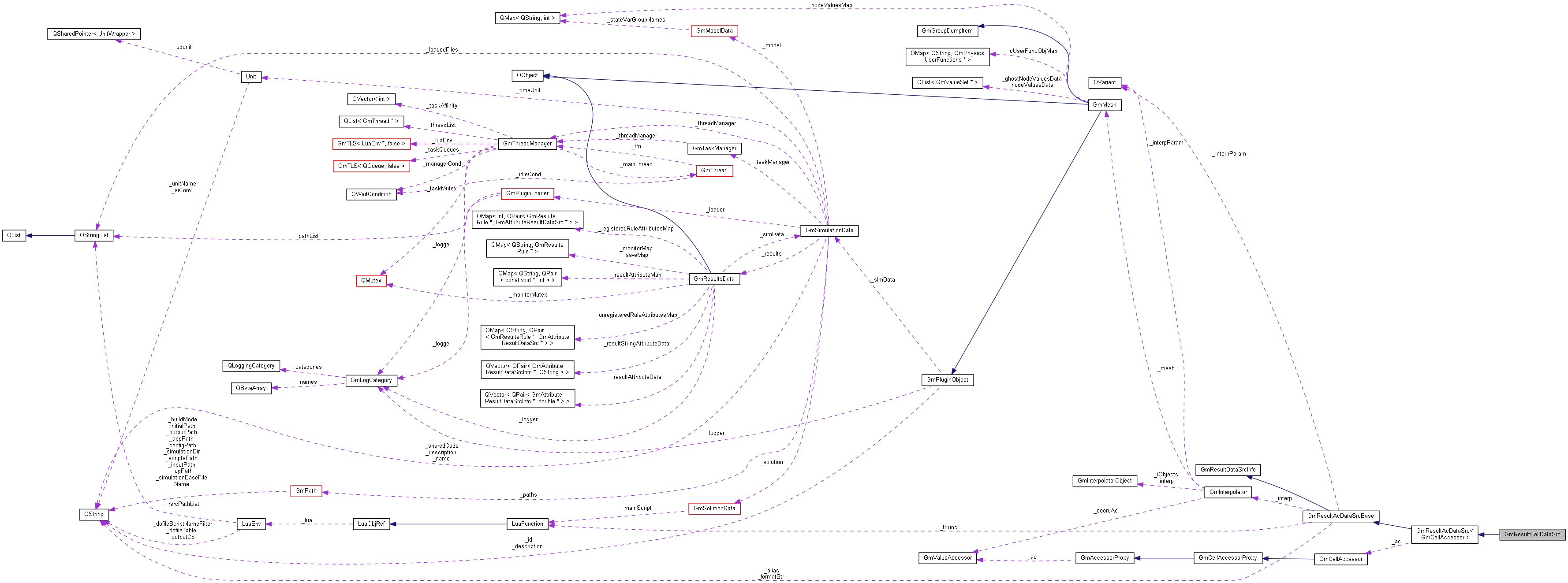
|  | GemaCoreLib
    The GeMA Core library | 
A GmResultDataSrc class holding a cell value accessor. More...
#include <gmResultDataSrc.h>


| Public Member Functions | |
| GmResultCellDataSrc (int trackId, GmCellAccessor *ac) | |
| Constructor. | |
| virtual GmResultDataSrcType | type () const | 
| See dimSplit() documentation on the base calss. | |
| QVector< GmResultCellDataSrc * > | dimensionSplit () | 
|  Public Member Functions inherited from GmResultAcDataSrc< GmCellAccessor > | |
| GmResultAcDataSrc (int trackId, GmCellAccessor *ac) | |
| Constructor. | |
| virtual | ~GmResultAcDataSrc () | 
| Destructor. | |
| virtual QString | id () const | 
| virtual QString | description () const | 
| Returns the data src description, when available. | |
| virtual Unit | unit () const | 
| Returns the unit in which the data is expressed. | |
| virtual bool | isScalar () const | 
| Returns true if the accessor value is a scalar value or there is a dimensional filter. | |
| virtual int | dimSize () const | 
| Returns the accessor valueSize() adjusted by an optional dimension filter. | |
| virtual int | size () const | 
| Returns the dimension of the data src values, taking into account any applied transformations or dim filters. Equal to nlin() * ncol(). A size of zero means that this data src returns string values (valid only for attribute type). A value of -1 means that this object has not been fully initialised yet. | |
| virtual int | nlin () const | 
| The number of lines in the returned result, taking into account any applied transformations or dim filters. A size of zero means that this data src returns string values (valid only for attribute type). A value of -1 means that this object has not been fully initialised yet. | |
| virtual int | ncol () const | 
| The number of columns in the returned result, taking into account any applied transformations or dim filters. A size of zero means that this data src returns string values (valid only for attribute type). A value of -1 means that this object has not been fully initialised yet. | |
| GmCellAccessor * | ac () const | 
| Returns the associated accessor. | |
| void | setAc (GmCellAccessor *newAc) | 
| Updates the stored accessor, taking ownership of it. Used by GmFileIO for replacing an accessor by another one for the same data but different state. | |
|  Public Member Functions inherited from GmResultAcDataSrcBase | |
| GmResultAcDataSrcBase (int trackId) | |
| Default constructor. | |
| virtual | ~GmResultAcDataSrcBase () | 
| Destructor. | |
| virtual int | trackId () const | 
| Returns a numeric id for this data src (a value between 0 and the number of monitored data srcs in the model, or -1 if this data src is not monitored) | |
| virtual QString | alias () const | 
| Returns the data src "exported" id. | |
| virtual QString | formatStr () const | 
| How should dataSrc values be formated? | |
| int | history () const | 
| Returns the state accessed by this data src. | |
| int | dimFilter () const | 
| Returns the dimension filter value (-1 if there is no filter) | |
| void | setBasicData (int dim, const QString &alias, int history, GmInterpolatorType interpType, const QVariant &interpParam) | 
| Sets the values of the given basic object attributes. | |
| void | setFormatStr (const QString &formatStr) | 
| Sets the format string. | |
| void | setTransformationFunction (LuaFunction &tfunc, int nresLin, int nresCol) | 
| Sets the transformation function along with its result dimensions. | |
| void | setInterpolator (GmInterpolator *interp) | 
| Sets the configured interpolator for this data source. Takes ownership of the object. | |
|  Public Member Functions inherited from GmResultDataSrcInfo | |
| virtual | ~GmResultDataSrcInfo () | 
| Virtual destructor. | |
| Private Member Functions | |
| GmResultCellDataSrc (const GmResultAcDataSrc< GmCellAccessor > *base) | |
| Special "copy" (gets a pointer and not a reference) constructor accessible by dimSplit() to duplicate the data src. | |
| Friends | |
| QVector< GmResultCellDataSrc * > | GmResultAcDataSrc () | 
| Additional Inherited Members | |
|  Public Types inherited from GmResultAcDataSrc< GmCellAccessor > | |
| typedef GmCellAccessor | AcType | 
|  Protected Member Functions inherited from GmResultAcDataSrc< GmCellAccessor > | |
| GmResultAcDataSrc (const GmResultAcDataSrc< GmCellAccessor > *ptr) | |
| A private "copy" constructor geting a pointer instead of a reference that copies the contents of the given data src. The Ac is shared with the original pointer (that retains its ownership). Does NOT handle interpolators. | |
| QVector< Result * > | dimSplit () | 
| Returns a vector with as many data srcs as dimensions. The first one will be the original data src with its dimension filter set to 0. The remaining will be copies, SHARING the SAME accessor (without ownership), and pointing to the other dimensions. Returns a vector with the current src unchanged if this data src already points to a scalar result. The template parameter defines the type of the (derived) copied data srcs.  More... | |
|  Protected Member Functions inherited from GmResultAcDataSrcBase | |
| Q_DISABLE_COPY (GmResultAcDataSrcBase) | |
| GmResultAcDataSrcBase (const GmResultAcDataSrcBase *ptr) | |
| A kind of "copy" constructor geting a pointer instead of a reference that copies the contents of the given data src. Does NOT handle interpolators. Needed to enable the GmResultAcDataSrc::dimSplit() implementation.  More... | |
|  Protected Attributes inherited from GmResultAcDataSrc< GmCellAccessor > | |
| GmCellAccessor * | _ac | 
| The node data accessor. | |
| bool | _ownership | 
| Are we the owner of _ac? This can be false as a result of the dimSplit() operation. | |
|  Protected Attributes inherited from GmResultAcDataSrcBase | |
| int | _trackId | 
| The numeric id for this data src (a value between 0 and the number of data srcs in the model) | |
| QString | _alias | 
| The name given to the "exported" data. Always filled (might be equal to id()) | |
| int | _dim | 
| A "bound" dimension for returning a scalar when the data is multidimensional (-1 for returning all values) | |
| QString | _formatStr | 
| The format string for the data. Usually equal to the accessor format. | |
| int | _history | 
| The state accessed by this data src (0 = current state, 1 = previous, etc..) | |
| GmInterpolatorType | _interpType | 
| How do we interpolate data? | |
| QVariant | _interpParam | 
| Optional interpolation parameters. | |
| LuaFunction | _tFunc | 
| An optional transformation function applied over the data (filtered by _dim) before exporting. | |
| int | _nResLin | 
| The number of lines of the result returned by _tFunc. | |
| int | _nResCol | 
| The number of columns of the result returned by _tFunc. | |
| GmInterpolator * | _interp | 
| The configured interpolator object. Can be NULL. | |
A GmResultDataSrc class holding a cell value accessor.
 1.8.15
 1.8.15